Slow Release Fertilizer Production Line (10,000–500,000 t/y)
Complete fertilizer production system for slow release fertilizers (SRF)
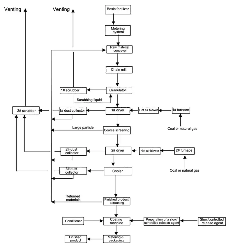
Designed to meet the growing demand for high-efficiency and environmentally responsible fertilization, this complete fertilizer production line enables the manufacturing of various slow-release fertilizers with controlled nutrient delivery. Slow-release fertilizers produced on this line include resin-coated fertilizers, sulfur-coated fertilizers, fertilizer-on-fertilizer coated products, urease inhibitor-based fertilizers, and urea–formaldehyde fertilizers. The process is adaptable to different coating and formulation requirements while maintaining uniform granule quality.
- Production capacity: 10,000–500,000 t/y
- Product standard: Complies with GB/T 23348-2009 (Slow-Release Fertilizers)
Main Equipment
Metering scales, Belt conveyors, Crushers, Bucket elevators, Granulators, Dryers, Coolers, Screening machines, Slow-release agent preparation tanks, Coating machines, Packaging machines, Hot air furnaces, Induced draft fans, Exhaust gas treatment systems
