Sulfuric Acid Production Line (50,000-1,200,000 t/y)
Complete sulfuric acid production system serving fertilizer manufacturing
Sulfuric acid production processes can be classified by feedstock source as follows: sulfur-burning process, pyrite-based process, metallurgical off gas process, non-ferrous metal sulfide-based process, hydrogen sulfide-based process.
Among these, the sulfur-burning process, pyrite process, and metallurgical off-gas process are the most commonly applied industrial routes.
Product quality: Complies with GB/T 534-2014 Industrial Sulfuric Acid
- Sulfur-Burning Process
- Pyrite-Based Process
- Metallurgical off-Gas Process
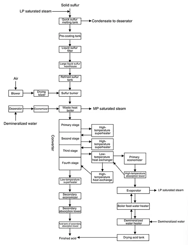
The sulfur-burning process mainly consists of the following sections:
- Sulfur melting and filtration
- Sulfur combustion and SO₂ generation
- SO₂ conversion
- Air drying and SO₃ absorption
- Sulfuric acid transfer and storage
- Waste heat recovery
- Waste heat power generation (typically applied to sulfuric acid plants with a capacity of ≥ 300,000 t/y)
- Liquid sulfur filter, filtration pump, filtered sulfur transfer pump, liquid sulfur (refined) storage tank, refined sulfur transfer pump, electric overhead hoist
- Gear-driven diesel pump, ventilation fan, sulfur burner, oil burner, sulfur-burning furnace, gas-gas heat exchanger, gas-liquid heat exchanger, converter, preheating furnace, preheater, combustion air fan
- Air inlet silencer, air filter, drying tower, main blower, electric double-hook crane, first absorption tower, second absorption tower, drying acid circulation tank, second absorption acid circulation tank, drying acid cooler, second absorption acid cooler, product acid cooler, tail-gas absorption tower, circulating acid pump, tail absorption circulation pump, dilute acid storage tank, acid storage tank
- Demineralized water system, high-temperature waste heat boiler, steam turbine generator set, generator set, low-temperature waste heat recovery system, circulating water station
The pyrite-based process consists of the following main sections: raw material handling, roasting, SO₂ generation and gas purification, air drying and SO₃ absorption, conversion, and waste heat recovery.
- Furnace front fan, fluidized bed roaster, electrostatic precipitator, electrostatic mist eliminator, gas-gas heat exchanger, gas-liquid heat exchanger, converter, empty scrubber tower and packed scrubber tower, preheating furnace, preheater, combustion air fan
- Air inlet silencer, air filter, drying tower, main blower, electric double-hook crane, first absorption tower, second absorption tower, drying acid circulation tank, second absorption acid circulation tank, drying acid cooler
- Second absorption acid cooler, product acid cooler, tail-gas absorption tower, circulating acid pump, tail absorption circulation pump, dilute acid storage tank, acid storage tank
- Demineralized water system, high-temperature waste heat boiler, steam turbine generator set, generator set, low-temperature waste heat recovery system, circulating water station
Metallurgical off-gas is an acidic gas. During combustion, hydrogen sulfide (H₂S) and hydrocarbon components generate a large amount of water vapor, while combustion air also introduces additional moisture. According to the process conditions required for SO₂ catalytic conversion, sulfuric acid production from metallurgical off-gas can be classified into two routes based on water management: Dry process & wet process.
In the dry process, moisture in the furnace gas generated by acidic gas combustion is removed as thoroughly as possible. This process route is similar to the conventional pyrite-based sulfuric acid process: the furnace gas undergoes washing, dewatering, and demisting, followed by drying, resulting in essentially moisture-free SO₂ gas. The dry SO₂ is then catalytically oxidized to SO₃, which is subsequently absorbed to produce sulfuric acid.
In the wet sulfuric acid process, the furnace gas produced by acidic gas combustion does not require washing, dewatering, or drying. SO₂ is catalytically oxidized to SO₃ in the presence of water vapor, and the SO₃ reacts with the water vapor in the gas stream to condense directly into sulfuric acid.
At present, the dry process is the more widely applied industrial route.
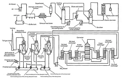
The dry metallurgical off-gas sulfuric acid process mainly consists of the following sections: hydrogen sulfide combustion, furnace gas cooling, dust removal and dewatering, SO₂ conversion, gas drying, and SO₃ absorption.
Process DescriptionSulfur-bearing acidic gas containing hydrogen sulfide is depressurized and fed into a combustion furnace, where it is mixed with air supplied by a blower and combusted. The furnace gas leaving the combustion furnace typically contains approximately 7.22% SO₂ and 9.23% O₂, with a temperature of about 1100℃.
The high-temperature furnace gas enters a waste heat boiler, where heat is recovered to generate medium-pressure saturated steam at 3.82 MPa and 255℃. The gas then passes through a superheater, after which the temperature decreases to approximately 350℃ before entering the bottom of a cooling tower.
In the cooling tower, the furnace gas contacts dilute sulfuric acid (approximately 64℃) sprayed from the top in counter-current flow, undergoing adiabatic evaporation. The gas temperature is reduced to about 68℃ before exiting the tower and entering a scrubbing tower, where it further contacts dilute sulfuric acid (approximately 38℃) sprayed from the top, reducing the gas temperature to around 40℃.
The cooled gas then enters an electrostatic mist eliminator, where acid mist is removed. After washing and dewatering, the furnace gas is further dried in a drying tower and then conveyed by an SO₂ blower to the conversion section.
The conversion section adopts a double-contact conversion process with a complementary heat-exchange flow scheme (“3+1”), ensuring high SO₂ conversion efficiency and stable operation.
- Air blower, combustion furnace, waste heat boiler, superheater, cooling tower, cooling tower circulation pump, gas cooling and scrubbing section, dilute acid cooler, scrubbing circulation pump, scrubbing tower, safety water seal, electrostatic mist eliminator
- Gas-gas heat exchanger, gas-liquid heat exchanger, converter
- Drying tower, so₂ blower, drying acid circulation tank, drying acid circulation pump, drying acid cooler
- First absorption tower, first absorption acid cooler, first absorption acid circulation tank, first absorption circulation acid pump, second absorption tower, second absorption acid cooler, second absorption acid circulation tank, second absorption circulation acid pump
- Product acid cooler, tail-gas stack, tail-gas circulation pump, dilute acid storage tank, acid storage tank
- Demineralized water system, circulating water station
Delandi (Nantong) Machinery is dedicated to the development of the fertilizer industry, focusing on process design, production equipment manufacturing, and production performance improvement for fertilizer manufacturing projects. We bring together a team of experienced professionals with deep technical knowledge and long-term industry involvement.







