Ammonium Sulfate Powder Production Line (50,000-300,000 t/y)
Complete fertilizer production system for powder ammonium sulfate based on neutralization or flue-gas recovery processes
- Production capacity: 50,000-300,000 t/y
- Product quality: Complies with GB/T 535-2020 Ammonium Sulfate for Fertilizer Grade
The main industrial production methods for powdered ammonium sulfate include: neutralization process, gypsum process, flue gas desulfurization recovery process, saturator (bubbling) process. Among these, the neutralization process and recovery process are the most widely applied.
- Neutralization Process
- Recovery Process
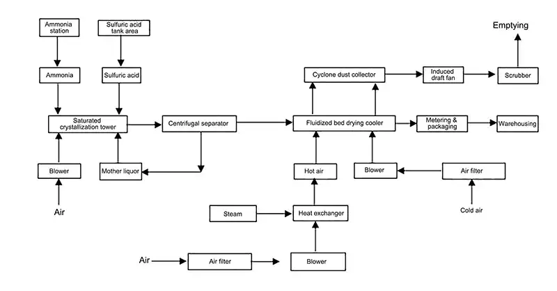
In the neutralization process, ammonia reacts with sulfuric acid in a saturation crystallizer (under vacuum or atmospheric conditions) to form ammonium sulfate crystals. The mixture is discharged to a centrifugal separator, where crystals are separated and the stock solution is returned to the crystallizer for reuse.
The separated ammonium sulfate crystals are conveyed by a screw conveyor to a vibrating fluidized bed dryer, where they are dried with hot air and subsequently cooled with ambient air. The finished product is then metered, packaged, and stored.
In the recovery process, SO₂-containing flue gas from coking plants, steelmaking facilities, or industrial boilers enters the absorption section of a desulfurization tower, where it is sprayed counter-currently with ammonia solution and ammonium sulfate stock solution.
Ammonium sulfite and ammonium bisulfite solutions are formed and carried upward throug a bubble column reactor to upper absorption sections, where further reactions with ammonia take place. The resulting solution is then transferred to a circulation oxidation tank, where it is oxidized by air or oxygen supplied via circulation pumps, forming ammonium sulfate solution.
The solution is subsequently processed through centrifugal separation, with the stock solution recycled to the saturation crystallizer. The separated ammonium sulfate crystals are conveyed to a vibrating fluidized bed dryer for drying and cooling, followed by metering, packaging, and storage.
Delandi (Nantong) Machinery is dedicated to the development of the fertilizer industry, focusing on process design, production equipment manufacturing, and production performance improvement for fertilizer manufacturing projects. We bring together a team of experienced professionals with deep technical knowledge and long-term industry involvement.

