Ammonium Nitrate Production Line (100,000-300,000 t/y)
Complete fertilizer production system for ammonium nitrate supporting both granulation and crystallization processes
- Production capacity: 100,000-300,000 t/y
- Product quality: Complies with GB/T 2945-2017 Ammonium Nitrate (granular and crystalline grades)
Ammonium nitrate production processes can be classified as follows:
- By operating pressure: Atmospheric process, pressurized process
- By nitric acid concentration and preheating: Non-evaporation process, single-stage evaporation process, two-stage evaporation process (or three-stage evaporation process)
- By product formation: Granulation process, crystallization process
- Crystallization Process
- Granulation Process
- Raw Material
The crystallization process mainly consists of the following steps: neutralization of gaseous ammonia and nitric acid, ammonium nitrate solution evaporation, vacuum crystallization, product packaging, waste vapor neutralization, and condensation of evaporated steam.
- Neutralizer
- First-stage evaporator
- Re-neutralizer
- First-stage separator
- First-stage surface condenser
- Second-stage surface condenser
- Second-stage primary separator
- Second-stage secondary separator
- Second-stage evaporator
- Gas cooler
- Crystallizer
- Surface-cooled liquor tank
- Melt tank
- Holding tank
- Packaging machine
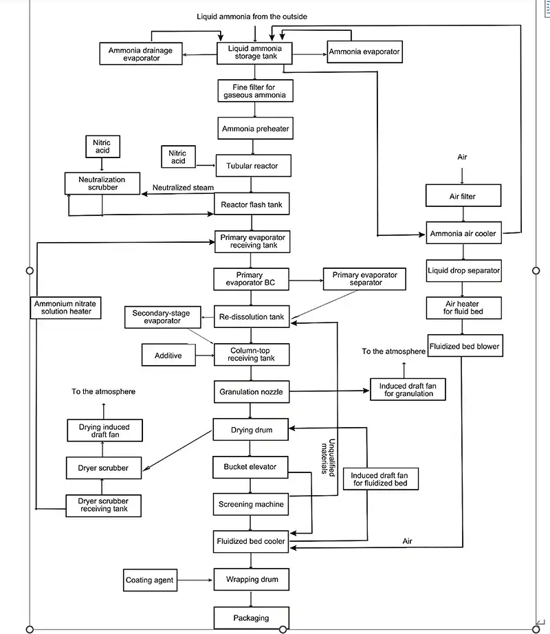
In the granulation process, gaseous ammonia reacts with nitric acid in a pipe reactor to form ammonium nitrate solution, which is discharged into a flash tank. After flashing, the solution enters an evaporator, where it is concentrated to approximately 96 wt%, and then flows into an evaporation separation vessel and a remelt tank.
The concentrated ammonium nitrate melt is pumped to the tower feed tank at the top of the prilling tower. Under agitation, the 96% ammonium nitrate solution is fed to granulation nozzles and sprayed downward from the top of the tower. The droplets are cooled by counter-current air flow, forming solid ammonium nitrate granules.
The granules are collected at the bottom of the tower and conveyed through a collection pan, bottom conveyor, pre-drying belt conveyor, and dryer.
After drying, the granules are screened, and qualified products are transferred to a fluidized cooler and coating machine, where an anti-caking agent is applied. The finished product is then sent to an automatic packaging system and stored in the warehouse.
- Ammonia drain evaporator
- Ammonia evaporator
- Ammonia preheater
- Process scrubbing gas condenser
- Evaporator
- Evaporator separator
- Evaporation condenser
- Crystallization surface condenser
- Pipe reactor
- Reactor flash tank
- Neutralization gas scrubbing tower
- Ammonium nitrate storage tank
- Remelt tank
- Granulation tower
- Tower bottom collection pan
- Dryer
- Vertical cooler
- Induced draft fan
- Cyclone dust collector
- Scrubber
- Scrubbing pump
- Screening machine
- Coating machine
- Automatic packaging machine
- Robotic palletizer
- Purity: ≥99.8 wt%
- Water content: 0.2 wt%
- Limit pressure: 1.2-1.4 MPa(g)
- Temperature: approx. -18℃
- Concentration: 60-62 wt%
- Temperature: 40°C
- Pressure: 0.7 MPa(a) (before reactor inlet)
- Chloride (Cl-): ≤1ppm
- Nitrous acid (HNO2): ≤100ppm
- SiO2: ≤1ppm
- Appearance: light yellow powder
- Bulk density: 390kg/m³
- Moisture: <7%
- Packaging: 20kg/bag
- Pressure: 0.7MPa(G)
- Dew point: -40°C (at atmospheric pressure)
- Oil content: ≤ 8ppm (wt.)
- Dust content: ≤1mg/m³ (particle size≤3μm)
Delandi (Nantong) Machinery is dedicated to the development of the fertilizer industry, focusing on process design, production equipment manufacturing, and production performance improvement for fertilizer manufacturing projects. We bring together a team of experienced professionals with deep technical knowledge and long-term industry involvement.

