Ammonium Sulfate Granule Production Line (50,000-300,000 t/y)
Complete fertilizer production system for granular ammonium sulfate using compaction granulation or drum granulation processes
- Production capacity: 50,000-300,000 t/y
- Product quality: Complies with GB/T 535-2020 Ammonium Sulfate for Fertilizer Grade
Granular ammonium sulfate can be produced using the following industrial methods: Compaction granulation, drum granulation. Drum granulation includes agglomeration granulation and pipe-reactor spray granulation.
- Compaction Granulation Process
- Agglomeration Granulation Process
- Pipe-Reactor Spray Granulation
- Method A: Powdered ammonium sulfate is compacted by a double-roll compactor into flakes with a thickness of approximately 2-3mm. The flakes are then processed through crushing, deburring, screening, and packaging, producing irregular-shaped granular ammonium sulfate.
- Method B: Powdered ammonium sulfate is compacted by a double-roll compaction granulator into flat, disc-shaped granules with a thickness of 2-3mm. The granules are subsequently polished for deburring, followed by screening and packaging, resulting in irregular-shaped granular products.
- Double-roll compactor
- Crusher
- Screening machine
- Polishing machine
- Induced draft fan
- Packaging machin
- Off-gas treatment system
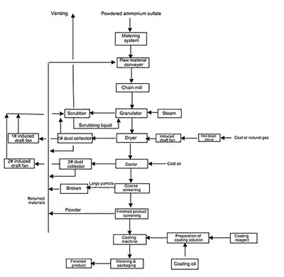
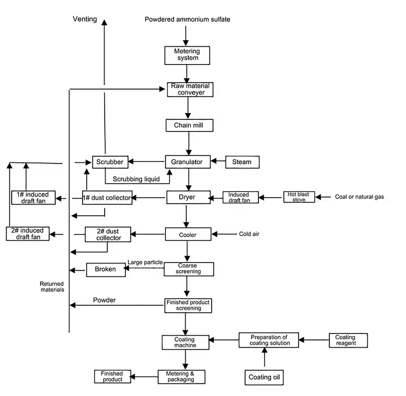
In the agglomeration granulation process, powdered ammonium sulfate is mixed with recycled material and fed into a granulator via a bucket elevator.
Granulation is achieved by introducing steam at 0.3-0.8MPa, forming spherical granules inside the granulator. The granulated material is subsequently processed through drying, cooling, screening, surface coating, and packaging, producing round granular ammonium sulfate.
Process exhaust gas and dust are extracted by an induced draft fan and treated through a three-stage gas cleaning system, consisting of a cyclone dust collector, gravity settling chamber, and scrubber, before compliant discharge.
Main Equipment- Granulator
- Dryer
- Cooler
- Crusher
- Screening machine
- Induced draft fan
- Packaging machine
- Off-gas treatment system
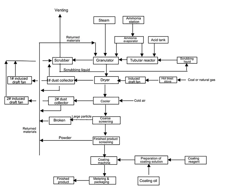
In the pipe-reactor spray granulation process, gaseous ammonia, sulfuric acid, and scrubbing liquid are fed into a pipe reactor in controlled proportions. Inside the reactor, the reactants form a high-temperature ammonium sulfate slurry, which is sprayed onto recycled ammonium sulfate material inside a rotary drum granulator.
Based on the material alkalinity (pH), additional gaseous ammonia can be introduced through an ammonia injection line to ensure the granulating material meets process requirements.
The granulated material is then processed through drying, cooling, screening, surface coating, and packaging, producing spherical granular ammonium sulfate.
All exhaust gas and dust are extracted by an induced draft fan and treated through a cyclone dust collector, gravity settling chamber, and scrubber, ensuring compliant emissions.
Main Equipment- Pipe reactor
- Granulator
- Dryer
- Cooler
- Belt conveyor
- Crusher
- Screening machine
- Induced draft fan
- Packaging machine
- Off-gas treatment system
Delandi (Nantong) Machinery is dedicated to the development of the fertilizer industry, focusing on process design, production equipment manufacturing, and production performance improvement for fertilizer manufacturing projects. We bring together a team of experienced professionals with deep technical knowledge and long-term industry involvement.

