Granular Triple Superphosphate (GTSP) Fertilizer Production Line (50,000-600,000 t/y)
Complete granular TSP fertilizer production system supporting acidulation-curing granulation or slurry granulation processes
- Production capacity: 50,000-600,000 t/y
- Product quality: Complies with GB 21634-2008 Granular Triple Superphosphate (GTSP)
Granular triple superphosphate is mainly produced using the following industrial methods: Acidulation-curing process, slurry process. The final product is predominantly supplied in granular form.
- Acidulation-Curing Process
- Slurry Granulation Process
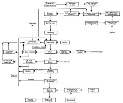
The acidulation-curing process mainly consists of the following steps: mixing, acidulation reaction, solidification, cutting, curing, granulation, drying, cooling, screening, coating, packaging, and off-gas treatment.
- Wide adaptability to phosphate mineral, including mineral with relatively lower reactivity
- Longer reaction time enables a higher degree of phosphate rock decomposition
- Lower recycle ratio during granulation, reducing capital investment and energy consumption
Process limitation: Large curing warehouse area required
Main Equipment- Weighing scale
- Belt conveyor
- Calcium phosphate mixing tank
- Phosphoric acid elevated tank
- Graphite heat exchanger
- Rotary acidulation chamber
- Cutter
- Granulator
- Hot air furnace
- Dryer
- Cooler
- Screening machine
- Coating machine
- Packaging machine
- Off-gas treatment system
The slurry granulation process mainly consists of the following steps: mixing, neutralization reaction, slurry preparation, spray granulation, drying, cooling, screening, coating, packaging, and off-gas treatment.
- Allows the use of phosphoric acid with relatively lower concentration
- Enables extended slurry preparation time for more complete reaction and improved slurry fluidity
- No curing warehouse required
- Continuous production process
- Higher requirements for phosphate rock adaptability and phosphoric acid purity
- Larger recycle ratio compared with the acidulation-curing process
Delandi (Nantong) Machinery is dedicated to the development of the fertilizer industry, focusing on process design, production equipment manufacturing, and production performance improvement for fertilizer manufacturing projects. We bring together a team of experienced professionals with deep technical knowledge and long-term industry involvement.

