Granular Single Superphosphate (GSSP) Fertilizer Production Line (50,000-600,000 t/y)
Complete GSSP fertilizer production system using single-stage granulation without curing
- Production capacity: 50,000-600,000 t/y
- Product quality: Complies with GB/T 20413-2017 Single Superphosphate (SSP)
Request a Quote
Granular single superphosphate (GSSP) can be produced using two main process routes:
- Conventional route: Powdered single superphosphate (SSP) is granulated using a rotary drum granulator or disc granulator to produce GSSP.
- Direct granulation route: Phosphate mineral powder is directly converted into GSSP through a one-step process. This is an advanced process route and is the focus of the following description.
- Anti-passivation activators: Anti-passivation additives increase the effective contact area between phosphate mineral powder and sulfuric acid, prevent surface encapsulation during the reaction, and accelerate the reaction rate.
- Slurry homogenization: Slurry homogenization improves slurry fineness, eliminates residual encapsulation, and ensures more complete conversion.
- Slurry conditioning: Slurry conditioning prevents excessive viscosity, avoids blockage of spray pipelines, and creates stable operating conditions for spray granulation.
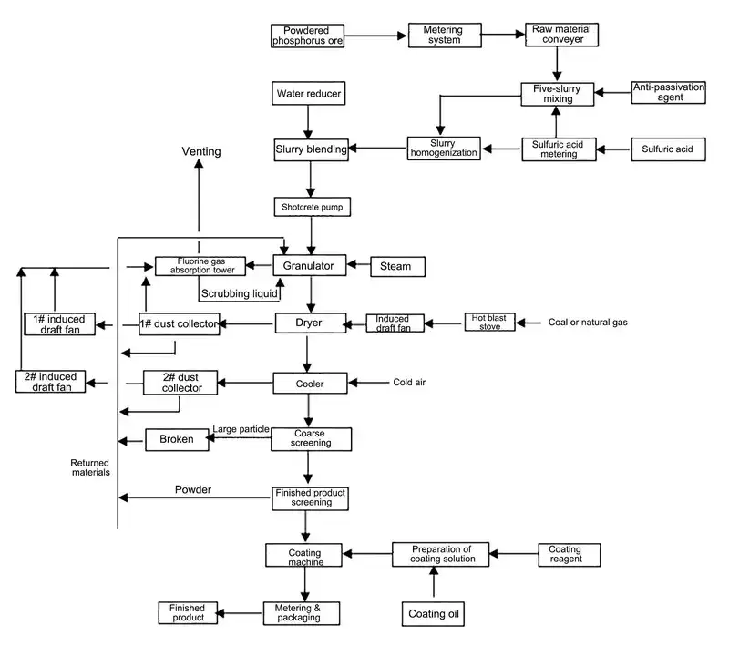
The process mainly consists of the following steps: phosphate mineral powder metering, mixing with sulfuric acid and anti-passivation additives, slurry homogenization, slurry conditioning, spray granulation, drying, cooling, screening, coating, packaging, and off-gas treatment.
Process Advantages
- Elimination of the curing stage
- Reduced capital investment compared with powdered SSP production
- No requirement for SSP curing warehouses
- Lower production cost (approximately CNY100/t)
- Uniform granule size with reduced caking tendency
- Centralized recovery and utilization of fluorine-containing gas
- Significantly improved production environment
- Weighing scale
- Belt conveyor
- Five-shaft mixing tank
- Slurry homogenizer
- Granulator
- Dryer
- Cooler
- Screening machine
- Coating machine
- Packaging machine
- Off-gas treatment system
35+ Years of Expertise in Turnkey Fertilizer Production Solutions
Delandi (Nantong) Machinery is dedicated to the development of the fertilizer industry, focusing on process design, production equipment manufacturing, and production performance improvement for fertilizer manufacturing projects. We bring together a team of experienced professionals with deep technical knowledge and long-term industry involvement.
